85po

  • 无障碍浏览
  • 85po 无障碍浏览
    您所在的位置 85po > 85po > 详情页
    您所在的位置: 85po  >  公共服务 >  科技服务 >  防火监测

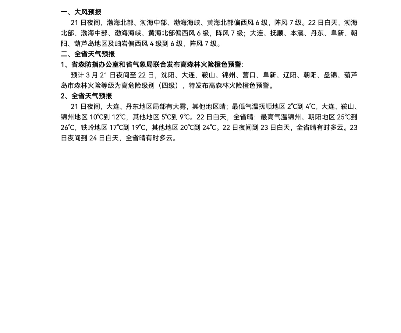
    全省天气及森林火险气象等级预报(2025年3月21日至22日)

    来源:              撰写时间:2025-03-21              【打印本页】 【关闭窗口】

     

    85po 森林防火预警监测中心
    85po 气象台

     

    附件下载

    打印本页】 【 关闭窗口