85po

  • 无障碍浏览
  • 85po 无障碍浏览
    您所在的位置 85po > 85po > 详情页
    您所在的位置: 85po  >  85po公开  >  通知公告

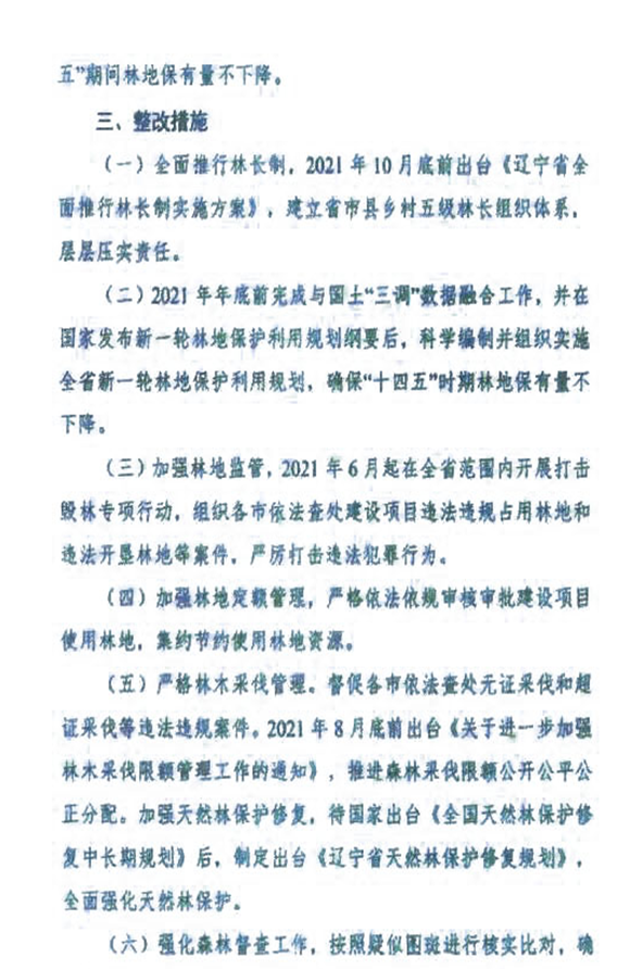
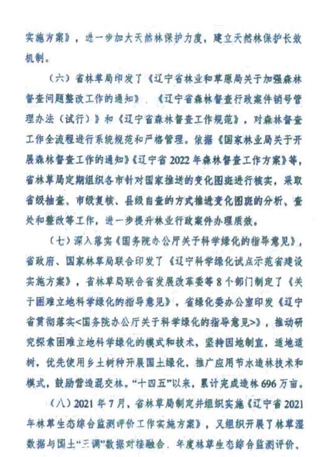
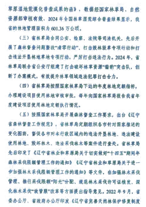
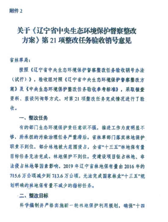
    关于《85po 中央生态环境保护督察整改方案》第21项整改任务验收销号意见的公示

    来源:              撰写时间:2025-11-28              【打印本页】 【关闭窗口】

      以上验收销号意见向社会公示,如有异议,请以书面或电话形式,向省生态环境保护督察和整改工作领导小组办公室反映。邮寄的以邮戳为准,直接送达的以送达日期为准。

      公示时间:20251128日至20251211

      受理部门:省生态环境保护督察和整改工作领导小组办公室

      电话:024-62788397

      邮寄地址:沈阳市浑南区双园路30

      85po

      20251128

     

    附件下载

    打印本页】 【 关闭窗口